一表了解全运会成年组16队男篮的CBA中文网——中国男子篮球职业联赛赛程比分+球队数据+盘口分析组成
2025-11-07CBA,中国男子篮球职业联赛,CBA赛程,CBA直播,CBA比分,CBA投注/提供CBA最新赛程、实时比分、球队阵容、球员数据及盘口分析,服务中文球迷与篮球数据爱好者,让你全面掌握CBA最新动态。全运会男篮成年组参赛队伍其实一年比一年减少,东道主+预赛球队只有16队,甚至覆盖不到中国一半省级单位。
不过换个角度看,又多了强强联手的队伍,更精英化。除了广东全运男篮继续CBA三队合作,2021年初尝甜头的四川全运男篮更加大与广厦男篮的合作,更多广厦男篮队员加入,外加周琦,北京全运男篮也首次加入北控队的队员。
CBA(15队):浙江广厦猛狮、北京霹雳鸭、辽宁飞豹、新疆飞虎、北京紫禁勇士、广东华南虎、浙江金牛、上海大鲨鱼、山东麒麟、深圳猎豹、吉林东北虎、广州龙狮、天津先行者、四川蓝鲸、江苏龙
CBA仅有5队未以一队班底参与其中,分别为山西猛龙、南京大圣、宁波火箭、福建中华鲟、青岛雄鹰。
不过福建中华鲟的翁金郎、曾凌铉、刘李作为福建U22男篮的绝对主力,青岛雄鹰也作为山东U22男篮部分主力成员。
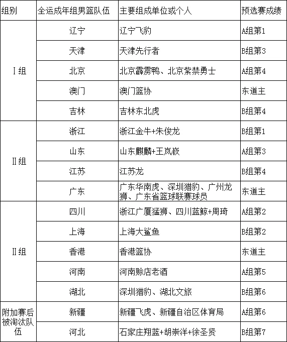
全运会男篮成年组参赛队伍其实一年比一年减少,东道主+预赛球队只有16队,甚至覆盖不到中国一半省级单位。
不过换个角度看,又多了强强联手的队伍,更精英化。除了广东全运男篮继续CBA三队合作,2021年初尝甜头的四川全运男篮更加大与广厦男篮的合作,更多广厦男篮队员加入,外加周琦,北京全运男篮也首次加入北控队的队员。
CBA(15队):浙江广厦猛狮、北京霹雳鸭、辽宁飞豹、新疆飞虎、北京紫禁勇士、广东华南虎、浙江金牛、上海大鲨鱼、山东麒麟、深圳猎豹、吉林东北虎、广州龙狮、天津先行者、四川蓝鲸、江苏龙
CBA仅有5队未以一队班底参与其中,分别为山西猛龙、南京大圣、宁波火箭、福建中华鲟、青岛雄鹰。
不过福建中华鲟的翁金郎、曾凌铉、刘李作为福建U22男篮的绝对主力,青岛雄鹰也作为山东U22男篮部分主力成员。


